With a name like Peter Clark, your English, or translator seems a bit rusty…what klaus eckhoff and ajn recources have to say about it. in a german video he recently said that them should be given a part of the north.
Only the initial second decree which just says Dathcom renounce the northern 82 carrés. No specifics as to what happens to it. There will be accompanying paperwork where we were given some sort of guarantee about a PR in the JV with the DRC government. Management wouldn't have said it in the May 4th 2022 announcement otherwise.Have we seen the document where AVZ allegedly renounces the northern section?
Franck implies that the author of this article may be mistaken about the MoM's motives.There's that crane with the sick green rims, good to see it made it off the truck.
P. S. Fuck Zijin and there grubby tactics, I'm over it. Give them the North, give us our ML, open to market again get this dog to $1.50 + so I can get the fuck out with a big CGT payment and still have the mortgage to pay.
P. P. S. Fuck Felix and the DRC being open for investment preaching, the only thing that's open is their own pockets and pie holes.
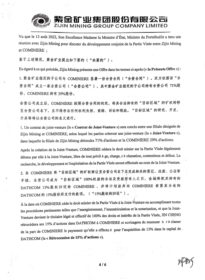
That offer would have lapsed on 20th December ; I was wondering WTF was with cominieres letter, it was asking to pull down the decree, as it claimed AVZ made the decision on renouncing the north but c;aiming they ( cominiere) didn't agree to that.....its a letter which came totally out of the blue and something which should have surfaced months ago, as it would have made things a lot easier, in knocking out DG claim....if of course that was genuinely their concern all along.The question is, was the offer that zijn made accepted, or was the 60-day period allowed to elapse
Well in that case translate this from English to French "Bag one ten happiness".English…i live in the south of france
Zijin probably stole it, They are good stealing shit it seems…Anyone know why the AVZ logo has been removed from the entrance piece?
It's been that way since beginning of last year I think?
Jazz yes I agree with your summation I was some what surprised by Nigel’s high Micra commentsAt the roadshow it was mentioned that the north contained higher Mica. There was also a very clear point made that the vast majority of our CURRENT value was in Roche, basically saying loosing the north would not effect our current value much. At the time I felt this was a clear message to prepare ourselves to lose the north, but all will still be OK. Did others who heard this get the same impression? It sounded very deliberate and was not just a passing comment or off the cuff remark. I spoke to other share holders afterwards, most of which didn't take much notice of this information.
No, 8196 is the document we are looking for.Have we seen the document where AVZ allegedly renounces the northern section?
Ask ChatGTP?Yeah but I'm not sure how to implement the code into a website. It's currently working locally in my browsers.
I ttred it on a Wordpress Free page but WordPress strips out half the code cos they don't allow java script on free sites.
So it borks the script.
Happy to hear some ideas if anyone has any.
We probably shouldn't ask how you got these right? Haha
This isn’t quite it (but thank you anyway). Where’s a the document with a signature at the bottom from an authorised AVZ representative?
The Cadastre has a record-keeping role and has to make these documents available as per the Mining Code (or was it the Mining Regs? Either/Or).We probably shouldn't ask how you got these right? Haha
The letter from Zijin states its confidential?The Cadastre has a record-keeping role and has to make these documents available as per the Mining Code (or was it the Mining Regs? Either/Or).
This ain't gonna end for a while.There's that crane with the sick green rims, good to see it made it off the truck.
P. S. Fuck Zijin and there grubby tactics, I'm over it. Give them the North, give us our ML, open to market again get this dog to $1.50 + so I can get the fuck out with a big CGT payment and still have the mortgage to pay.
P. P. S. Fuck Felix and the DRC being open for investment preaching, the only thing that's open is their own pockets and pie holes.