AVZ Discussion 2022

tonster66

Regular
The tenement 13359 was restored to its original size on 28 jan 23. AVZ still have the mining license application in and have received all the favorable opinions. So, my understanding is that the minister has 30 days to issue the decree. In my opinion, but I don't know much about.
 
  • Like
Reactions: 11 users

BRICK

Zeebot Located
I found him

licensed-image.jpg
 
  • Haha
Reactions: 11 users

Frank

Top 20
Brassage of mining active ingredients: Ounes for the strengthening of laws

On Saturday February 11, 2023 the Government of the DRC, during the last Council of Ministers, adopted a law in the mining sector.

This is the draft decree manual of procedures relating to transactions on mining assets of public enterprises.

For Observatory of Studies and Support for Social and Environmental Responsibility (Oearse), the government must go further.

In a statement published on February 13, he pleads for the strengthening of laws, but also to have a retrospective look at all the transactions previously carried out on mining assets of public enterprises at the expense of the interests of the State and the companies.

Indeed, for the DRC government, the concern is to supervise the process.

Which will in particular promote transparency, but will also promote the advertising process, the preservation of the interests of the State and the public enterprises concerned.

Thanks to this, the brading of mining active ingredients will end.

Oearse salutes this initiative, but recalls that since the advent of the new mining code, there has been a brading of mining assets.

”Unfortunately, many assets were ceded to private operators in violation of the mining code and the law n ° 08/010 of July 07, 2008 fixing the rules relating to the organization and management of the state portfolio.

This situation deprives important financial resources to certain public enterprises and the State to date, "the press release said.

In this press release, Ounes cited the case of the Kamoto Copper Company project.

For this NGO, the contract with this company must if necessary be revisited.

”Require more control of contractual obligations and or even revisit the contract of the Kamoto Copper Company project”, insists Oearse.

It must be said that Oearse is not the only organization to have raised your voice on this issue.

Others also did it.

This is the case to say it of "Congo is not for sale" and so many others.

Thus, this NGO considers that it "therefore becomes urgent for the government of the Republic to continue this momentum of strengthening the legal arsenal.

Because, the transactions previously carried out on mining assets of public enterprises were in opacity and the Congolese state remains the great loser. ”

mediacongo


its-like-a-sauna-in-here-frank.jpg
 
  • Like
  • Fire
Reactions: 11 users

Thunderpony

27 µg per 100 mL
So we only get informations when media is putting pressure on the BOD? Do they have any clue what how to handle this?

BOD is acting like the best friend of a hot girl who never get laid...but hopes.
 
  • Haha
  • Like
Reactions: 5 users

Charbella

Regular
Where's the CHEESE?!
Great work on the calculator! The visual impact is a reminder to everyone involved how much we have missed out in the last 9 months.
@Winenut, how we going with the letter? Should we all sign it?
 
  • Like
  • Thinking
  • Fire
Reactions: 6 users

BEISHA

Top 20
  • Like
  • Haha
  • Fire
Reactions: 12 users

TDITD

Top 20
If we lose North, get me out at $2. I am done investing in the DRC! Nigel close that deal.
Couldn’t agree with this more!
 
  • Like
  • Love
Reactions: 10 users

TDITD

Top 20
Exactly

And why are we being conditioned on the forum to accept that these things are inevitable and that AVZ should acquiesce on so many matters to hopefully retain just a slither of its rightful entitlements?

Why are the illegal dealings of Cominiere and Zijin and the blocking tactics of the MoP and CAMI being portrayed now as solid and bona fide claims or activities that are pointless to challenge and we should be negotiating with these entities for crumbs or we will lose "everything"?

Why has this narrative been carefully grown and cultivated on this forum?

Who is the shepherd?

Are we the sheep?
Steve Bannon Bingo GIF
 
  • Like
  • Fire
Reactions: 5 users

TDITD

Top 20
forgot to add....

They seem to work together

You know....in collusion...

Stick to the facts

Avoid the fud

Disengage from the narrative some are looking to sell you

Avoid the noise

Look for the official company announcements

Don't let the corrupt players and their agents sell you a pup or sell you down the river

Don't let them talk you into selling out for a pittance!!!....

Because that is exactly what they want
9031D41E-9619-47D7-9F00-9F74ED5CF860.gif
 
  • Haha
Reactions: 5 users

Charbella

Regular
Anyone here can help out with the translation?
 

Attachments

  • 251A37E7-5CF8-4B05-B9A7-2E28081CBB03.png
    251A37E7-5CF8-4B05-B9A7-2E28081CBB03.png
    8.1 MB · Views: 208
  • 2045C64B-9BCF-4BCF-97AA-A3EF4B3FC99E.png
    2045C64B-9BCF-4BCF-97AA-A3EF4B3FC99E.png
    9.4 MB · Views: 171
  • Like
  • Love
Reactions: 4 users

Thaz

Regular
  • Like
Reactions: 1 users

Charbella

Regular
  • Like
Reactions: 4 users

BEISHA

Top 20
As in 2009 when the Australian-Canadian First Quantum Minerals (FQM) was stripped of its mining rights in the former Katanga (Haut-Katanga and Lualaba) for the benefit of a third party, the Sama Lukonde Government, under the reign of Félix Tshisekedi and with the same leaders in charge for more than fifteen years of the poorly reputed mining cadastre (CAMI), is in the process of applying the same recipe concerning the Manono lithium project in the province of Tanganyika. Against all expectations and to everyone's surprise, the Minister of Mines, Antoinette N'Samba Kalambay, miraculously and illegally cancelled, by order of January 28, 2023, the operating permit n°13359 of the company DATHCOM Mining SA much to the anger and disappointment of the populations of Manono. Reason given by the Minister: "conflicts between shareholders", this is not one of the reasons provided for by the mining law of the country. After investigations, Econews and a consortium of media and civil society organizations that have been monitoring the management of Cominière SA assets for two years came across written and audio documents, including a letter stamped "confidential" because of its content. against the interests of the country, written in Chinese and French, by which Zijin Mining Group Company presents its offer of partnership to the Congolese mining company (Cominière) for, he says, "to advance the lithium mining project of Manono”. which study served as a basis for the argument of Cominière SA, recently in international arbitration in Paris against MMCS1. As in 2009 with FQM, AVZ is therefore suffering the martyrdom of political control over the only viable and world-class mining project of President Félix Tshisekedi's mandate.

We know a little more about the real reasons which pushed the Government, via the Minister of Mines who seems like a simple executor of an illegal decision of the anti-patriots and sappers of the mining vision of Félix Antoine Tshisekedi, canceled, by its decree of January 28, 2023, operating permit no. 13359 relating to the Manono lithium project. As in 2009 under the reign of Kabila who withdrew from the Australian-Canadian First Quantum Minerals (FQM) all the mining rights it held on three flagship projects in Greater Katanga, namely Kinga-myambo Musonoi Tailings (KMT) became Metalkol, Frontier Sprl and the Lonshi mine for the benefit of Dan Gertler's companies,

In Kinshasa, everything is done to push AVZ Minerals to abandon its Manono project. In ambush, there is the Chinese Zijin Mining Company which pulls the strings, ready to pull out all the stops to recover the Manono project after its 35 million US dollars, there would have been more if the security services investigate well on statements attributed to the technical director of Cominiere, Kibeya, which circulate on social networks, for which the interim general manager of Cominière, Mwamba, is in detention after the audit report of the General Inspectorate of Finance (IGF).

It is therefore understandable why the Minister of Mines, on January 28, 2023, decided to cancel the EP granted in April 2022 to the company DATHCOM, in which AVZ Minerals is the majority shareholder. Curiously, the Minister of Mines justifies her decision by " conflicts between shareholders ". A scenario that can never lead to the forfeiture of a mining right, with regard to the mining legislation in force in the Democratic Republic of Congo.

Zijin's Dark Hand

What and who does AVZ Minerals bother? Why has Kinshasa just withdrawn PE n°13359 from DATHCOM? So many questions that led Econews to take a closer look at this project proposed by the Chinese in Zijin. Through a cross-checking and investigation exercise, our editorial staff and partners came across a letter from Zijin to the general management of the Congolese mining company (Cominière SA) dated October 21, 2022.

The title of this correspondence (Cfr. extracts in facsimile), signed from the Chinese city of XIAMEN, is evocative. By this letter, signed by CHEN Jingne in his capacity as Chairman of the Board of Directors of ZijinMining Group CO. Ltd, this Chinese group accused by NGOs of Lualaba for its abuses and violations of the laws at Comus and Kamoa Copper presented to Cominière its " partnership offer to advance the Manono lithium exploitation project ". Better an order to close the deal on the problematic $35 million.

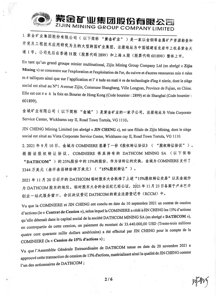
From the outset, Zijin introduces his letter in these terms:We are honored to send you this letter in relation to the object taken up. As a multinational mining group, Zijin Mining Group Company Ldt (abbreviated as "ZijinMining") focuses on the exploration and exploitation of gold, copper and other metallic mineral resources as well as the application and study in engineering technology, headquartered at No. 1 Zijin Avenue, Shanghang Township, Longgyan City, Fujian Province, China. It is listed on both the Hong Kong Stock Exchange (Stock Code: 2899) and the Shanghai Stock Exchange (Stock Code: 601899). Service Center, Wickhamscay II, Road Town Tortola, VG 1110. JIN CHENG Mining Limited (abbreviated as “JIN CHENG”), is a subsidiary of Zijin Mining, headquartered at Vista Corporate Service Center, Wickhamscay II, Road Town Tortola, VG 1110 ".

The motives of Zijin Mining

Then, the letter describes all the steps taken: “Given that COMINIERE and JIN CHENG entered into a share transfer agreement on September 10, 2021 (the "Transfer Agreement"), according to which COMINIERE transferred to JIN CHENG the 15% of shares it held in the share capital of the company DATHCOM MINING SA (abbreviated "DA-THCOM"), in return for this transfer, a payment of the amount of 33,440,000.00 USD (Thirty-three million four hundred and forty thousand US dollars) has was carried out by JIN CHENG on behalf of COMINIERE (the "Sale of 15% of shares"); Considering that the Extraordinary General Meeting of DATHCOM held on November 20, 2021 approved this transaction of sale of 15% of shares, thus materializing the quality of JIN CHENG as one of the shareholders of DATHCOM; minutes of the aforementioned Extraordinary General Meeting has been notarized, filed at the Single Window for Business Creation in Lubumbashi on November 23, 2021, and its resolutions have been registered in the RCCM Trade and Furniture Credit Register of the company DATHCOM; Given that the company AVZ International Pty Ltd, which is the majority shareholder in DATHCOM, noted all the resolutions adopted during the Extraordinary General Meeting of November 20, 2021 of DATHCOM, thus abusing its majority, consequently the Coordinated Articles of DATHCOM, as modified by the resolutions of the General Assembly of November 20, 2021, have not yet been signed to date; Since Zijin Mining, the parent company of JIN CHENG, which is one of the shareholders of DATHCOM, is eager to see the Manono lithium mining project develop successfully, given that the financial capacity, technical as well as operational have been demonstrated by Zijin Mining, which proves that it could move forward effectively in the construction and operation of the Manono lithium project; Given that the evaluation of the reserves in the PR13359 was made partially, during the transformation of the PR (Exploration Permit) into PE (Exploitation Permit), by the holder DATHCOM, who renounced the north-eastern part of the PR13359, which is the Affected Party; Given that COMINIERE's geologists have confirmed to Zijin Mining a certain mineralization potential within the scope of the Targeted Party; discuss the joint development of the Affected Party between ZijinMining and COMINIERE ".

In view of the foregoing, Zijin Mining then presented its offer – “ the Present Offer ” – in the following terms: “ 1. A joint venture agreement (the “Joint Venture Agreement”) will be entered into between a designated subsidiary of ZijinMining and COMINIERE, whereby the parties will create a joint venture (the “Joint-Venture”), in which the subsidiary of Zijin Mining will hold 71% of shares and COMINIÈRE 29% of shares” .

This offer concerns the northern part of the Permit of Dathcom Mining SA in Manono for which AVZ MInerals is the only Cominière partner to have invested expertise and money there in the exploration and studies which led to the certification of the largest lithium deposit in world when La Cominière and his poor engineers at the head of the Technical Department could not imagine it.

Zijin is even more explicit: After the creation of the Joint-Venture, COMINIERE will assign the mining right on the Target Party legally held by it to the Joint-Venture, free of any lien, charge, claim, dispute and default. The research, development and exploitation of the Covered Party will be carried out on behalf of the Joint Venture. On the date on which COMINIERE transfers the mining right of the Target Party to the Joint Venture by completing all the relevant procedures such as registration, registration and notarization, and the Joint Venture becomes the legal and effective holder of 100% of the rights and interests of the Affected Party, ".

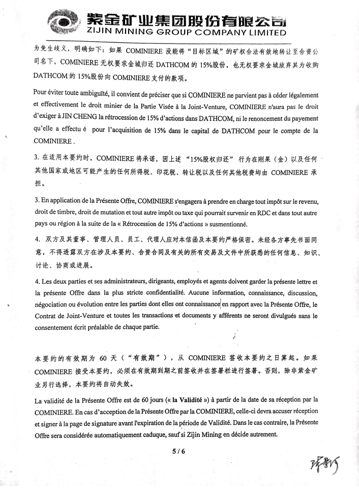
Finally, Zijin concludes his letter by noting that " to avoid any ambiguity, it should be specified that if COMINIERE fails to legally and effectively Transfer the mining right of the Party Targeted to the Joint Venture, COMINIERE will not have the right to demand from JIN CHENG the retrocession of 15% of shares in DATHCOM, nor the waiver of the payment it made for the acquisition of 15% in the capital of DATIHCOM on behalf of COMINIERE ”.

The letter goes further: " In application of this Office, COMINIERE will undertake to bear any income tax, stamp duty, transfer duty and any other tax or duty which may arise in the DRC and in any other country or region following the above-mentioned "Return of 15% of shares", recalling that "both parties and its directors, officers, employees and agents must keep this letter and this Offer in the strictest confidence. No information, knowledge, discussion, negotiation or development between the parties of which they are aware in connection with this Offer, the Joint Venture Agreement and all transactions and documents relating thereto will be disclosed without the prior written consent of each party. ". And specify, to avoid any ambiguity: “ The validity of this Offer is 60 days (“the Validity”) from the date of its receipt by COMINIERE. In the event of acceptance of this Offer by COMINIERE, the latter must acknowledge receipt and sign on the signature page before the expiry of the Validity period. Otherwise, this Offer will be considered automatically null and void, unless Zijin Mining decides otherwise ”.

This is where investigators from the Court of Auditors, the internal security of the Presidency of the Republic of Jacques Tshibanda tshisekedi, the General Inspectorate of Finances of Jules Alingete Key and the National Intelligence Agency of Jean- Hervé Mbelu Biosha must snoop more with the Cominière, the Ministry of Portfolio, the Ministry of Mines, the Mining Cadastre, Zijin in the DRC to protect the interests of the Republic and bring to justice the accomplices in the sale of important mining assets

We understand everything when there is a deal that exists between Zijin and Cominière, millions of American dollars for illegal selling off according to the IGF. All in all, La Cominière could never conclude such a contract without the approval of its double hierarchy, namely the bosses of the Ministry of Portfolio and that of Mines. The pride of its Technical Director who is free despite the IGF Report demonstrates this. This clearly explains the decree of the Minister of Mines who will not be able to legally defend her signature before a panel of independent investigators. However, there is already an arbitration proceeding on this same mining Permit,

In reality, the Government has decided, to please the Chinese Zijin, to withdraw what rightfully belongs to DATHCOM Mining SA in which AVZ Minerals is a shareholder, as was the case with First Quantum Minerals in 2009 under Joseph Kabila by Minister Kabwelulu, for entrust it partially or entirely to the new joint venture formed between Zijin Mining Company (71% of shares) and Cominière (29%). A way to cover the 35 million USD or more disbursed by Chinese.

We therefore find ourselves with an unbalanced shareholding, to the benefit of the Chinese who already dominate the cupro-cobalt sector in a wild way. This financial arrangement demonstrates all the mafia surrounding this affair in which the investigations of the media consortium and NGOs working on the natural resources sector are certain to discover several corpses and skeletons in the cupboards of Congolese citizens who behave like mercenaries in the detrimental to the interests of the Republic. With these shameless practices, it is the President of the Republic who is stabbed in the back by crooked officials who undermine for prebends, as in the Mexican narcotic mafia, imposing a kind of omerta on any voice that will denounce evil .

File to follow.
First class find mate ............thanks for sharing

A few points to make.

a) "In Kinshasa, everything is done to push AVZ Minerals to abandon its Manono project"

Isnt that the quote of the century ?

b) "In ambush, there is the Chinese Zijin Mining Company which pulls the strings, ready to pull out all the stops to recover the Manono project after its 35 million US"

Confirmation as to what we all know........:mad::mad:🖕🖕💩💩

c) "We are honored to send you this letter".............:ROFLMAO::ROFLMAO::ROFLMAO::ROFLMAO:


d) Considering that the Extraordinary General Meeting of DATHCOM held on November 20, 2021 approved this transaction of sale of 15% of shares, thus materializing the quality of JIN CHENG as one of the shareholders of DATHCOM;

Really ? Cant imagine that would of been the case if AVZ International was formally invited to that meeting as majority share holder of Dathcom fuck tard !

e) "Given that the company AVZ International Pty Ltd, which is the majority shareholder in DATHCOM, noted all the resolutions adopted during the Extraordinary General Meeting of November 20, 2021 of DATHCOM, thus abusing its majority, consequently the Coordinated Articles of DATHCOM, as modified by the resolutions of the General Assembly of November 20, 2021, have not yet been signed to date; "

"Abusing its authority."........:ROFLMAO::ROFLMAO:

"Have not been signed to date".................thats because its illegal you fuck wit !!

f) "" to avoid any ambiguity, it should be specified that if COMINIERE fails to legally and effectively Transfer the mining right of the Party Targeted to the Joint Venture, COMINIERE will not have the right to demand from JIN CHENG the retrocession of 15% of shares in DATHCOM, nor the waiver of the payment it made for the acquisition of 15% in the capital of DATIHCOM on behalf of COMINIERE ”.


BLACKMAIL


g) AVZ is therefore suffering the martyrdom of political control over the only viable and world-class mining project of President Félix Tshisekedi's mandate.

Aint that the truth.........:unsure::mad:

What a weak fucking wanker Felix is !!


I made a few posts where i mentioned we may have to go to bed with ZIJIN..........on refelection, this article makes me puke and i rescind that comment.


Farken
 
  • Like
  • Fire
  • Love
Reactions: 38 users

Rediah

Regular
Last edited:
  • Like
  • Fire
Reactions: 22 users
Anyone here can help out with the translation?
got a link to the article?

Manono Lilithium Survey: What credit give to all these pessimistic statements about AVZ ?

Coup on coup, and during the same week, the media, both both abroad, delivered Nigel Ferguson and Marius M. Mihigo, accused of corruption and trafficking in the case of the deployment of the lithium mine's deployment licence in Manono. According to our survey in the editorial, this press campaign corresponds to a very precise objective: to remove the mining giant from this strategic ore.


However, SURPRENING to note that the anti-AVZ Minerals media campaign was launched following the noticed speech (February 7, 2023) by Feline Tshisekedi Tshilombo, President of the Republic, from the top of the Indaba mining forum that set up every year in Cape Town in South Africa. While he was committed to strengthening the business climate, he was trying to make the head of State discover more of the assets of the Democratic Republic of the Congo in this area, through computer, precise and statistical communication.

Felix Antoine Tshisekedi has issued a message that the DRC is seeking mutually advantageous public-private partnerships for the exploitation of its strategic mineral resources. And c is therefore the time chosen by journalists to publish embarrassing articles on Lava Minerals in the project of the Manono lithium mine in the Manono lithium mine deployment project in Tanganyika province. Will this be enough to change the opinion of the Congolese authorities who have to decide on the deployment of the deployment of the contract of exploitation?

Defamation campaign

Lithium miner CEO proposed to pay Congo middleman $US6m: this is the title (in English) that the Australian Financial Review, or the Australian financial review, dedicated to the AVZ file and the Manono Lithium Project (publication of February 8, 2023). This article by journalist and market commentator Tom Richardson is reinforced in the press, both both in the country and abroad, by bandages that make them smile and cry at the same time. This is the one of the online media Opinion Info of the DRC Lithium of Manono: new revelations cloudge to the AVZ pilori and its mafia combines !», an article signed by Paul Valery Nkoto.

How to interpret Tom Richardson's time bomb item, market analyst, including shares, debt, bank, payments, regulation, etc., which accuses Nigel Ferguson, Chief Executive Officer (CEO) of’AVZ Minerals, was offered to a Congolese intermediary (sic!) ) $6 million in cash and shares to help obtain a lithium deployment licence from the Congolese authoritiesManon? What do this avalanche of titles in the newspapers on AVZ ?

It is only known, after investigation in the editorial, that behind this group press shooting, whose departure was given by Australian Financial Review, lies a defamation campaign, designed to accredit the thesis of mafia practices in the process of Mafia practices in the process of DAVZ and the fluence of Marius M. Mihigo. In the editorial rooms, we defend ourselves and no more is said, on the pretext that journalists do not burn their sources. However, the articles published give rise to multiple questions, even between colleagues.

However, it is clear that journalists, the authors of these articles against the Australian multinational, want to do so in the sensational. Otherwise, why the very serious Tom Richardson is negoting his article of proven facts of Marius M. Mihigo in corruption cases, but still points out that this is very possible in the Congolese context that some of his fees are used for bribes in the Congolese.

In his article, Tom Richardson was unable to demonstrate any responsibility from Marius M. Mihigo.

The allegations of corruption by the Australian journalist rely on internal documents of the AVZ that were reportedly transmitted to him and which were reportedly produced by the DLA Piper and the Veracity risk consultancy firm. However, these reports would have given a favourable opinion to the Board of the DAVZ administration to support the services of the Congolese strategist after an in-depth investigation into his professional reputation and ethics.

Attack ad hominem

So there was nothing to report on Marius M. Mihigo's limpliplication in corruption cases. But now the press is more interested in political life to justify much fluence traffic. Veracity's report mentioned the ointation of Marius M. Mihigo, including with a politician. Which one? In addition, social media is published on social media a 2017doctoral photo of the Mihigo strategist sitting next to President Felix Tshisekedi, on board Air France flight when the latter was still opposed.

As a result, the Manono Lithium Project is likely to get away and it jumps to the eyes that there are people behind this case who are trying to settle political accounts in Marius M. Mihigo and Nigel Ferguson. The cliché No. is that larbre that hides a harder reality than limagine: the economic disasters caused by some unscrupulous collaborators of Felix Antoine Tshisekedi from which he has just separated.

In an interview he gave us, Marius M. Mihigo stigmatizes what he considers to be a parody, a conspiracy that targets him and the CEO of dAVZ, carefully thought out by those who want to see the mining contract withdrawn from the Australian mining giant, and beat feet and hands to make it look like lopinion that was paid hard.

Revolted, he talks about the pressure and threats of his critics to be interpelled by justice and the CEO of’AVZ on their return to the country. Critical manoeuvres, where he claims to know about his and his loriginality. He is convinced that the press shot against AVZ and he has no ultimate objective but to leave the President of the Republic.

Behind this group press shooting, whose departure was given by Australian Financial Review, lies a campaign of defamation, designed to accredit the thesis of mafia practices in 187; dAVZ and dinfluence trafficking from Marius M. Mihigo.»

What credit to all these pessimistic statements about AVZ regarding the Manono Lilithium Operation Project Our dinformations sources are reliable and we have checked this information ourselves, retaliating the fellow members contacted. They claim to have conducted serious investigations. For his part, Marius M. Mihigo claims to have seen and heard about things here in the country and to levitate. But there are facts that deserve to stop because, in lanalysia, there are articles that can have a negative impact on investments in the DRC and Africa.

Whatever the circumstances under which these investigations were conducted, it cannot be prevented from thinking that the intended purpose was to decorate the Australian multinational.

For example, The Boatman Capital, whose reports on AVZ are very often caustic and toxic at the same time, reacted to Tom Richardson's article via a tweet. He calls for a federal investigation into the famous $1 million payment paid to Marius M. Mihigo in green anti-corruption rules. AVZ believes that he is being made a bad trial and a disastrous limit measure of such allegations as a public lopinion, so he is ready to gag with the Congolese state for the exploitation of the Manono lithium mine.
 
  • Like
  • Fire
  • Love
Reactions: 24 users

wombat74

Top 20
First class find mate ............thanks for sharing

A few points to make.

a) "In Kinshasa, everything is done to push AVZ Minerals to abandon its Manono project"

Isnt that the quote of the century ?

b) "In ambush, there is the Chinese Zijin Mining Company which pulls the strings, ready to pull out all the stops to recover the Manono project after its 35 million US"

Confirmation as to what we all know........:mad::mad:🖕🖕💩💩

c) "We are honored to send you this letter".............:ROFLMAO::ROFLMAO::ROFLMAO::ROFLMAO:


d) Considering that the Extraordinary General Meeting of DATHCOM held on November 20, 2021 approved this transaction of sale of 15% of shares, thus materializing the quality of JIN CHENG as one of the shareholders of DATHCOM;

Really ? Cant imagine that would of been the case if AVZ International was formally invited to that meeting as majority share holder of Dathcom fuck tard !

e) "Given that the company AVZ International Pty Ltd, which is the majority shareholder in DATHCOM, noted all the resolutions adopted during the Extraordinary General Meeting of November 20, 2021 of DATHCOM, thus abusing its majority, consequently the Coordinated Articles of DATHCOM, as modified by the resolutions of the General Assembly of November 20, 2021, have not yet been signed to date; "

"Abusing its authority."........:ROFLMAO::ROFLMAO:

"Have not been signed to date".................thats because its illegal you fuck wit !!

f) "" to avoid any ambiguity, it should be specified that if COMINIERE fails to legally and effectively Transfer the mining right of the Party Targeted to the Joint Venture, COMINIERE will not have the right to demand from JIN CHENG the retrocession of 15% of shares in DATHCOM, nor the waiver of the payment it made for the acquisition of 15% in the capital of DATIHCOM on behalf of COMINIERE ”.


BLACKMAIL


g) AVZ is therefore suffering the martyrdom of political control over the only viable and world-class mining project of President Félix Tshisekedi's mandate.

Aint that the truth.........:unsure::mad:

What a weak fucking wanker Felix is !!


I made a few posts where i mentioned we may have to go to bed with ZIJIN..........on refelection, this article makes me puke and i rescind that comment.


Farken
Zijin are up sh1t creek . Time to pull out the cheque book .
 
  • Like
  • Fire
Reactions: 16 users

RHyNO

Regular
China will fall in next decade, joe and albo need to knuckle up and put this corruption in its place to ensure a smooth energy transition. Or Felix can watch his people dig it up with their hands while vote him out. Amazing how little intelligence it takes to run an African nation.
 
  • Like
  • Fire
Reactions: 15 users
Top Bottom